A
Transform customer data with an AI agent.
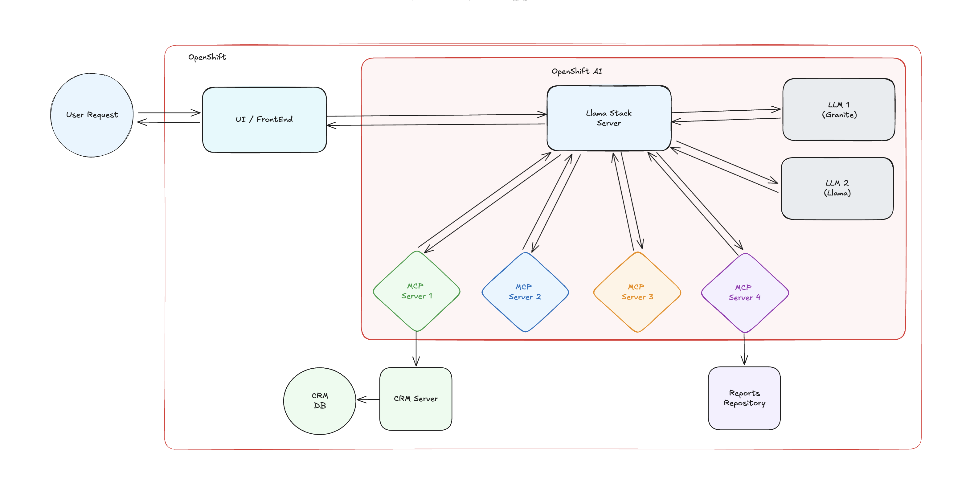
Let's see the Technical Diagram for the demoStart by entering specific details for your customer analysis task to leverage ParasolCloud's powerful insights.The User writes the prompt into the UI to execute certain tasksOn the left, in the parameters you can choose the model you want to use and the available MCP servers.Do you want to see how what it looks like in Red Hat AI Platform?The Support Cases information is displayed inside the PDF with all the details

Transform customer data with an AI agent

Discover how ParasolCloud's (a fictional company) Account Insights AI Agent can transform customer data into actionable insights. Seamlessly navigate through advanced settings and integrated tools for a streamlined analysis experience.

Transform customer data with an AI agent.